
炒股就看金麒麟分析师研报,权威,专业,及时,全面,助您挖掘潜力主题机会!
来源:上市之家
信任是比技术更贵的资产。
一张来自法院的传票,将欣旺达这个动力电池行业的明星二线供应商,瞬间推到了悬崖边缘。
12月29日,受吉利旗下公司起诉消息影响,欣旺达开盘暴跌15.97%,股价创下数月新低。这场索赔金额高达23.14亿元的商业纠纷,或许正在演变为一场对这家电池供应商的信任危机。
01 危机
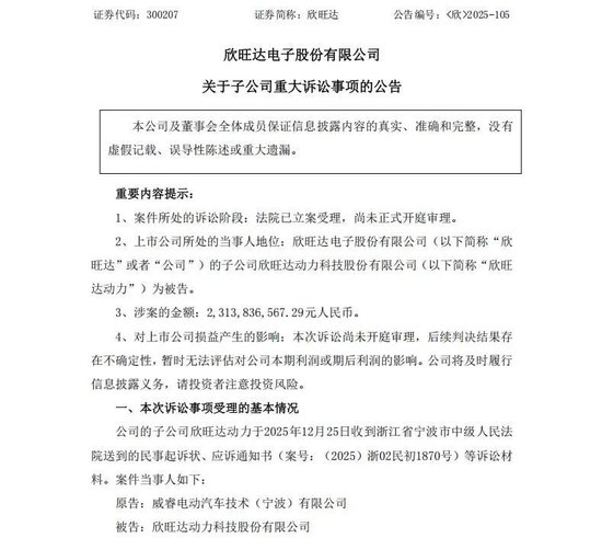
根据公告,原告威睿电动汽车技术有限公司在民事起诉状中指控,欣旺达动力在2021年6月至2023年12月期间向其交付的电芯存在质量问题,要求赔偿损失及费用共计23.14亿元。
威睿动力是吉利系企业,其控股股东为极氪汽车,另一大股东则是吉利汽车。
对欣旺达来说,这个数字几乎是其2023年和2024年两年归母净利润的总和。
吉利汽车PMA平台应用极氪、smart、沃尔沃和吉利几何等品牌产品。随着极氪001在2022年售出超过7万辆,其中搭载欣旺达电芯的WE86版占比超过60%。
吉利方面并非没有预警。公开信息显示,从2023年开始,大量极氪001 WE86车主反映车辆存在充电速度变慢、感知电量不准等问题。2024年12月,极氪汽车也曾发布通知称,公司检测发现部分长行驶里程的极氪001 WE86存在偶发的充电速度变慢、电池容量衰减曲线异常等情形。
虽然未达到电池质保更换标准,但极氪仍为该部分用户免费更换全新电池包。据车主反映,更换后的电池包上标注有“CATL”字样,显示其电池供应商已从欣旺达更换为宁德时代。
02 裂痕
欣旺达的重要客户名单上,不仅有吉利,还包括理想、小鹏、小米、大众、东风等占据中国车市半壁江山的主流车企。
这些企业曾将欣旺达视作降低成本、对抗“宁王”霸权的重要盟友。
理想汽车与欣旺达的合作始于2017年,并在2020年向欣旺达投资4亿元用于研发生产。
2023年,欣旺达抽调核心骨干1300人成立理想事业部,专门服务这一重要客户。在理想L7和L8的Air、Pro等走量版本中,欣旺达的电池占据了相当大份额。
今年10月,北京理想汽车有限公司、欣旺达动力科技股份有限公司按50:50持股比例,共同出资设立了山东理想汽车电池有限公司
欣旺达的质量风波,让理想陷入两难。此前在理想I6车型上,就曾上演过一场微妙的“电池选择”风波:初期采用双电池策略(欣旺达与宁德时代),因用户反馈,2025年款一度宣称标配宁德时代。后因宁德时代供应不足,理想又向用户提供选择——若选欣旺达电池可更快提车,并额外提供延长质保。如今,在吉利起诉的阴影下,可以预见,愿意选择欣旺达的消费者将少之又少。
现在,面对吉利对欣旺达的诉讼,理想主打“家庭安全”的概念可能面临严峻考验。而同样采用欣旺达电池的小米SU7标准版,雷军在发布会上曾高调宣扬的“遥遥领先”,其根基正是供应链的稳健与可靠。任何来自核心零部件供应商的负面新闻,都可能对正处于交付爬坡和口碑建设关键期的小米汽车,造成不可估量的冲击。
03 生存
欣旺达在公告中表示,此次诉讼尚未开庭审理,后续判决结果存在不确定性。
公司正在积极寻求合理的处理方案,加强与相关方的沟通与协商,争取尽快妥善解决相关诉讼事项。
财报数据显示,2021年至2023年,欣旺达的动力电池收入分别为29.33亿元、126.87亿元、107.95亿元。经过几年发展,2024年欣旺达以7GWh的出货量拿下全球EREV电池厂商第二的席位,在该细分领域站稳了头部位置。
但吉利和欣旺达的合作关系早已发生变化。
2021年9月,双方合资成立山东吉利欣旺达动力电池有限公司。而根据最新工商信息,这家公司现在由吉利控股集团战略整合电池业务后成立的浙江吉曜持股70%,欣旺达动力持股比例已降至30%。双方合资公司“吉利欣旺达”的公众号上周五还在更新,两条文章分别涉及吉利、极氪和欣旺达动力。
在巨额诉讼之下,这种合作显得极为微妙。
另一边,吉利有关人士透露,吉利旗下的吉曜通行已拥有行业领先的短刀电池先进产能。目前,在全国拥有8大生产基地,到2027年将形成70GWh产能规模。将在极氪、领克、银河等品牌车型上搭载。
04 暗涌
吉利的天价诉讼,揭开了动力电池行业繁荣背后的残酷一面。在新能源汽车价格战愈演愈烈的今天,车企对电池成本极度敏感,这为二线电池厂商提供了切入的窗口。但另一方面,电池作为电动汽车的“心脏”,其安全与可靠性是车企品牌的生死线,不容有失。
当“降本”的诉求与“可靠”的底线发生冲突时,车企会毫不犹豫地选择后者。此次事件犹如一记警钟,提醒所有电池厂商:在产能、客户、营收规模之外,建立坚如磐石的质量口碑和客户信任,才是真正难以被超越的护城河。任何技术指标和成本优势,一旦失去“可靠”这个根基,都可能瞬间崩塌。
对于欣旺达而言,这场危机既是严峻的生存挑战,也可能是一次刮骨疗毒的转型契机。如何彻查问题根源、重建质量体系、透明化地与客户及公众沟通,将决定它能否穿越这场风暴。
而对于整个行业,“谁还敢用欣旺达?”这个问题的答案,不仅关乎一家企业的命运,更将影响未来动力电池市场格局的演变。是宁德时代、比亚迪的双雄地位更加巩固,还是其他二线厂商在严苛的质量审视下找到新的生存之道?一场围绕“信任”的深度洗牌,或许才刚刚开始。
免责声明:本号原创文章享有著作权,未经授权禁止转载。内容仅供学习分享,不构成投资建议,信息和数据均来源于网络及公开信息,如有侵权,请联系处理。
海量资讯、精准解读,尽在新浪财经APP
责任编辑:杨红卜
爱配配资提示:文章来自网络,不代表本站观点。